在长春的疫情态势下,公司精准落实各项疫情防控措施,牢筑员工疫情防控的坚实屏障。同学们在这场考验中也有所收获,班导师高鹤老师带领我们全班同学举办了精彩娱乐活动主题班会,同学们都激情满满地表演自己的才艺,用乐观与活泼的心态展现老员工的风采。相聚在小小的一方屏幕中,是我们每天晚上的期待。
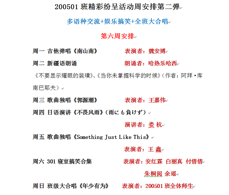
在娱乐活动周的纷呈表演里,同学们可谓是火力全开,毫不吝啬地展示出自己的才能,下面就来看看我们精彩的节目单!


整体节目类型分为歌曲演唱和少数民族才艺展示,首先让我们来回顾一下小歌手们的魅力演唱。

实力派王嘉伟倾情演唱《郭源潮》

魏安博两次吉他弹唱《南山南》、《让我留在你身边》引人入胜

王鑫的英文歌曲《Something just like this》非常动人
除了精彩绝伦的演唱,我们还有让人开怀大笑的搞笑视频。

301寝室小伙伴们的搞笑表演新颖且有趣


302寝室姑娘们的曼妙舞姿
我们班级里的少数民族也用他们的民族语言展现了自己民族著名的诗歌,并为同学们分享了更多少数民族著名的著作和歌曲,让同学们了解到更多精彩纷呈的大千世界。

哈热乐哈西朗诵《不要显示耀眼的装潢》《当你未掌握科学的时候》(新疆语)

娄杭朗诵《不畏风雨》(日语)

格根高娃朗诵《青春》(蒙古语)

白丽真朗诵《金达莱》(朝鲜语)
五十六个民族是一家,感受到这些同学们呈现的民族文化,我们更加增强了团结和凝聚力,在这疫情的艰难时刻,我们定会早日拥抱春暖花开。
在第六周的周末我们班级迎来了第一次大合唱,大家打开小小的摄像头,在这个大家庭里放声歌唱,温暖又有爱的歌声感染了我们每个人。


全班大合唱《年少有为》(PS:图为班级201寝室男团)
在我们进行疫情防控的期间,有许多志愿者们为我们保驾护航,他们为我们送来每日三餐,为我们的寝室消毒,他们匆忙奔波的背影让我们动容,这些是我们最可爱的同学们在工作中。

邵贺同学一丝不苟工作中

张泽满同学坚守岗位

安红霖和高天虹同学服务和工作中

工作中的可爱“大白”曲一心同学
这些可爱的志愿者们为我们送来了温暖与阳光,我们相信疫情的阴霾终将被春日的暖阳与煦风吹散。
在这段难忘的时光里我们举办了三周的活动,同学们近距离地与学长学姐讨论问题,分享经验。大家热烈地与老师沟通问题,互相讨论上课学习的内容。老师耐心地为大家提供解决问题的方案,我们在每天的相处中也越来默契,我们跨越距离的障碍,将爱与力量传递,将信心与希望接力,我们相信在高鹤老师的陪伴下,我们将不再彷徨迷茫,我们将永怀对明天的希望与热情。在这段特殊时期,我们每个人都学会了与他人分享与传递正能量,这段非凡的经历也让我们受益匪浅。
这周的娱乐活动就暂告一段落,我们接下来将进行多学科知识交流与展示活动,同学们将会为大家带来自己的读书和学习心得,请大家敬请期待。
我们200501班师生这个大家庭温暖又和谐,这种寓教于乐,其乐融融的氛围让我们充满力量,拥有了无限的动力去憧憬和期盼美好的未来。这个充满了爱与关怀的班集体站在一起,筑起了一道坚不可摧的防线。疫情很难,我们与你们同在。同心抗疫,必将春暖花开。我们在逆境之中愈挫弥坚,那些没有将我们击垮的,终使我们更加强大。
撰稿人:安红霖(200501班)
审核人:高鹤,孙小明
供稿单位:经济系